|
ZS型振動篩分機
主要用途
1。機械行業:粉末冶金、鑄造型砂、鋁鎂合金粉、硬質合金粉、磁性材料、電焊料等等。
2。化工行業:樹脂、塑料、涂料、染料、填充料、化妝品、化工原料、助溶劑等等。
3。醫藥及食品行業;中西原料藥、生化藥、沖劑
4。玻璃、陶瓷、研磨料:玻璃粉料、研磨材料、陶瓷粉、石英砂等等。
特點
1.連續生產,自動分級篩選。 2.封閉結構,無粉塵溢散。
3.噪音低。 4.體積小,安裝簡單,操作和維護方便。
5.啟動迅速,停車極平穩。 6.篩網利用率高,不易睹眼,更換絲網易。
結構與性能
 工作原理
振動篩由電動機的運轉,使振動器產生激振,通過彈簧連接,使參振部分成復旋形振動,此振動軌跡是一種復雜的空間立體曲線,該曲線在水平投影為一圓形,在兩垂直面上的投影均為橢圓形(即上下、左右、傾斜三維運動)。調節振動器上下旋轉重錘塊的相位角,可改變篩面物料的運動軌跡,當上下重錘塊重疊,相們角在0度時,物料從中以向外輻散;當重錘塊的相位角在90度時,物料向中心聚攏。
主要技術數據
| 型 號 |
ZS-500 |
ZS-600 |
ZS-800 |
ZS-1000 |
ZS-1200 |
ZS-1500 |
ZS-2000 |
| 直徑(mm) |
500 |
600 |
800 |
1000 |
1200 |
1500 |
2000 |
| 有效篩面(m2) |
0.195 |
0.28 |
0.5 |
0.785 |
1.130 |
1.77 |
3.4 |
| 層 數 |
1——4層 |
| 振動頻率(Hz) |
1400 |
| 篩網目數(孔/時) |
5目---325目(4mm---0.043mm) 最大21mm |
| 電機功率(KW) |
1.1 |
1.1 |
1.5 |
1.5 |
2.2 |
3.0 |
4.0 |
| 單層重量(Kg) |
140 |
160 |
190 |
230 |
260 |
320 |
400 |
| 外型尺寸(單層mm) |
600*700
*950 |
700*800
*950 |
920*1070
*950 |
1120*1260
*950 |
1320*1480
*1100 |
1640*1800
*1200 |
2140*2300
*1300 |
分級篩選模擬圖
篩選范圍廣
ZS型系列振動篩分機對任何顆粒、細粉、漿液、粘液一定范圍內均可篩選。篩分粉類最細可至500目或0.028mm,過濾液體類最小可至5微米。分級篩, 選,可篩一至五層篩網,能同時進行二至六個等級的分選或過濾。出料口位置可沿圓周360°任意改變.
高效率精確篩分
全封閉結構,粉末不飛揚、液體不泄露、網孔不堵塞、篩分物料自動排出、閘門型結構使物料在篩面上充分篩分,精度高,處理量大,設備可安裝到任何所需位置,不需固定,便于移動。
特色與優勢
固-液過濾能把各類漿液中的非溶性物質迅速地清除。篩網架分離式結構,更換篩網簡單方便,且增加篩網使用壽命。網架結構無死角,易清洗或消毒。不同的使用要求,可以選用不銹鋼或碳鋼兩種材質。壓式網架設計,3-5分鐘篩網更換即可完成,換網用2人即可。
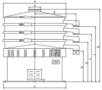
外形安裝尺寸
Type
|
ф500 |
ф600 |
ф800 |
ф1000 |
ф1200 |
ф1500 |
ф2000 |
| A |
ф540 |
ф640 |
ф860 |
ф1060 |
ф1260 |
ф1560 |
ф2060 |
B
|
950 |
950 |
950 |
935 |
1101 |
1201 |
1250 |
| 1065 |
1065 |
1078 |
1063 |
1221 |
1321 |
1390 |
| 1180 |
1180 |
1206 |
1191 |
1341 |
1441 |
1530 |
| C |
ф600 |
ф720 |
ф880 |
ф1035 |
ф1200 |
1300 |
ф1580 |
| D |
430 |
480 |
580 |
690 |
790 |
970 |
1280 |
| E |
ф120 |
ф180 |
ф200 |
ф250 |
ф280 |
ф280 |
ф300 |
| F |
ф80 |
ф80 |
ф125 |
ф125 |
ф150 |
ф180 |
ф200 |
| G |
690 |
690 |
520 |
520 |
550 |
550 |
570 |
| H |
805 |
805 |
675 |
675 |
705 |
705 |
890 |
| I |
920 |
920 |
795 |
795 |
825 |
825 |
1040 |
| J |
1035 |
1035 |
915 |
915 |
945 |
945 |
|
|